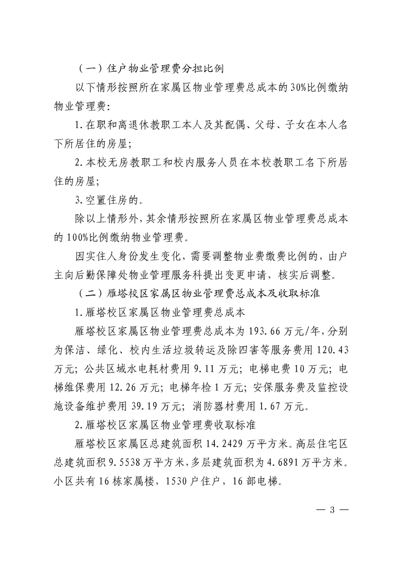
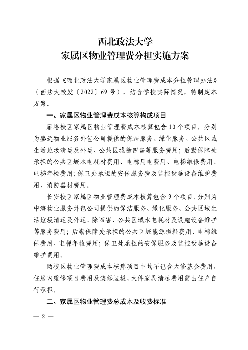
PROGRAM NAME
2020-11-22
2023-04-03
2021-04-02
2022-03-22
上一篇:关于印发《中共一本道 委员会关于加强巡察整改落实工作的实施办法》的通知
下一篇:《一本道 、法律硕士教育一本道 关于2023-2024学年研究生国家奖学金及学业奖学金评选通知》