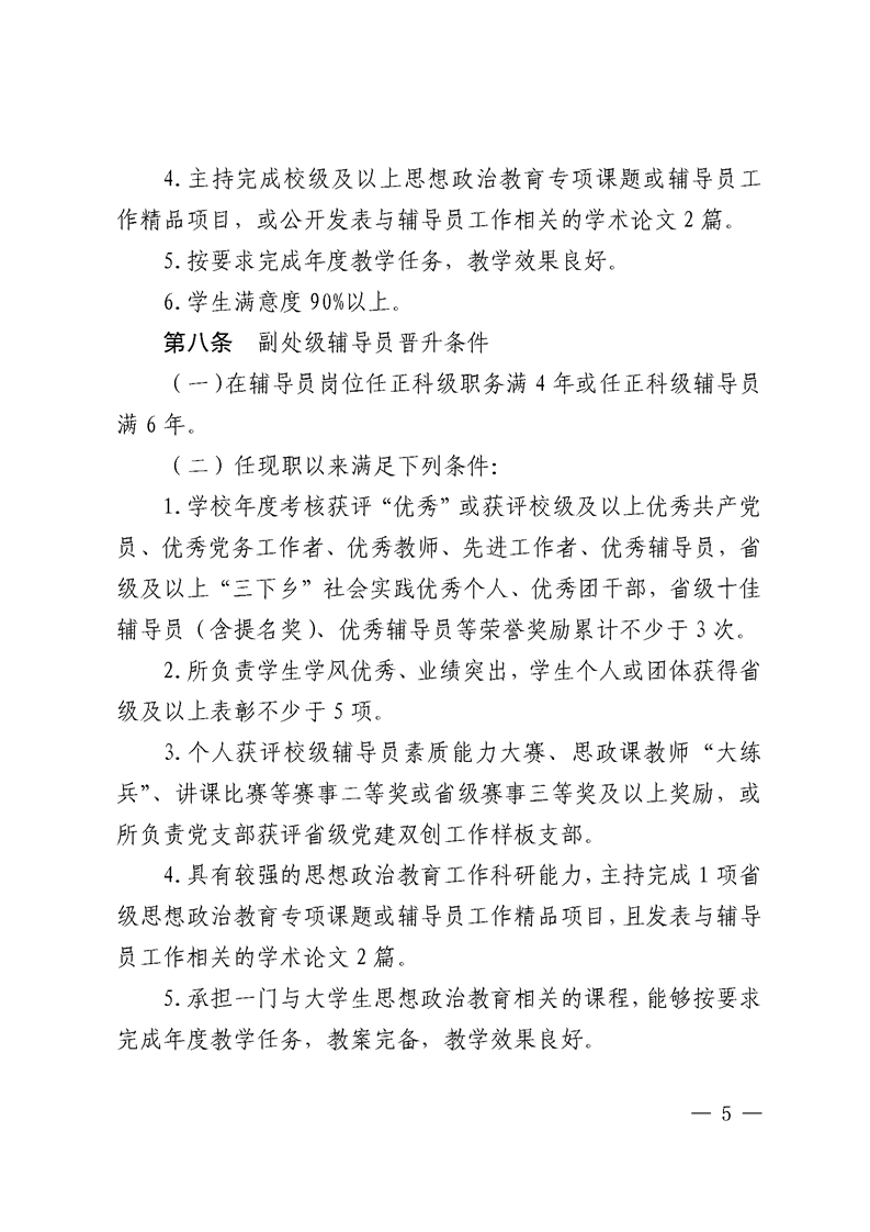
PROGRAM NAME
2020-11-22
2023-04-03
2021-04-02
2022-03-22
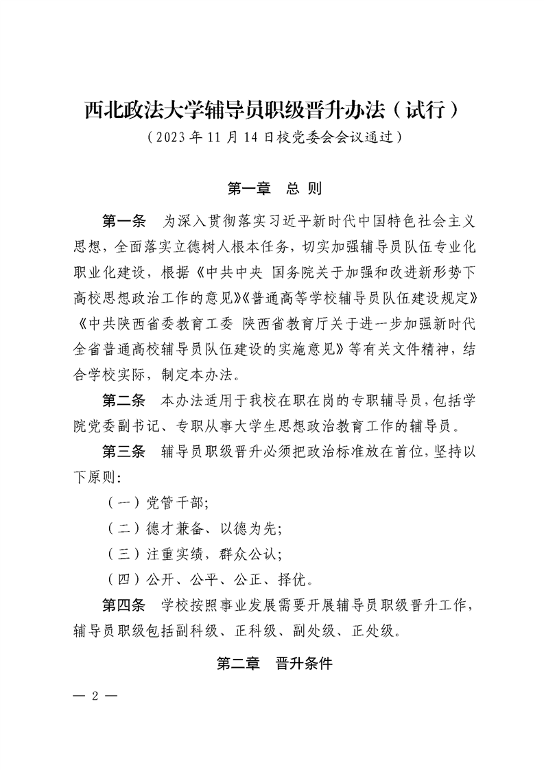
上一篇:关于组织2024届硕士毕业生核对学历电子注册信息及参加图像信息采集的通知
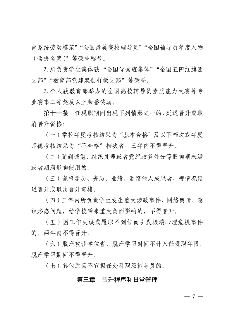
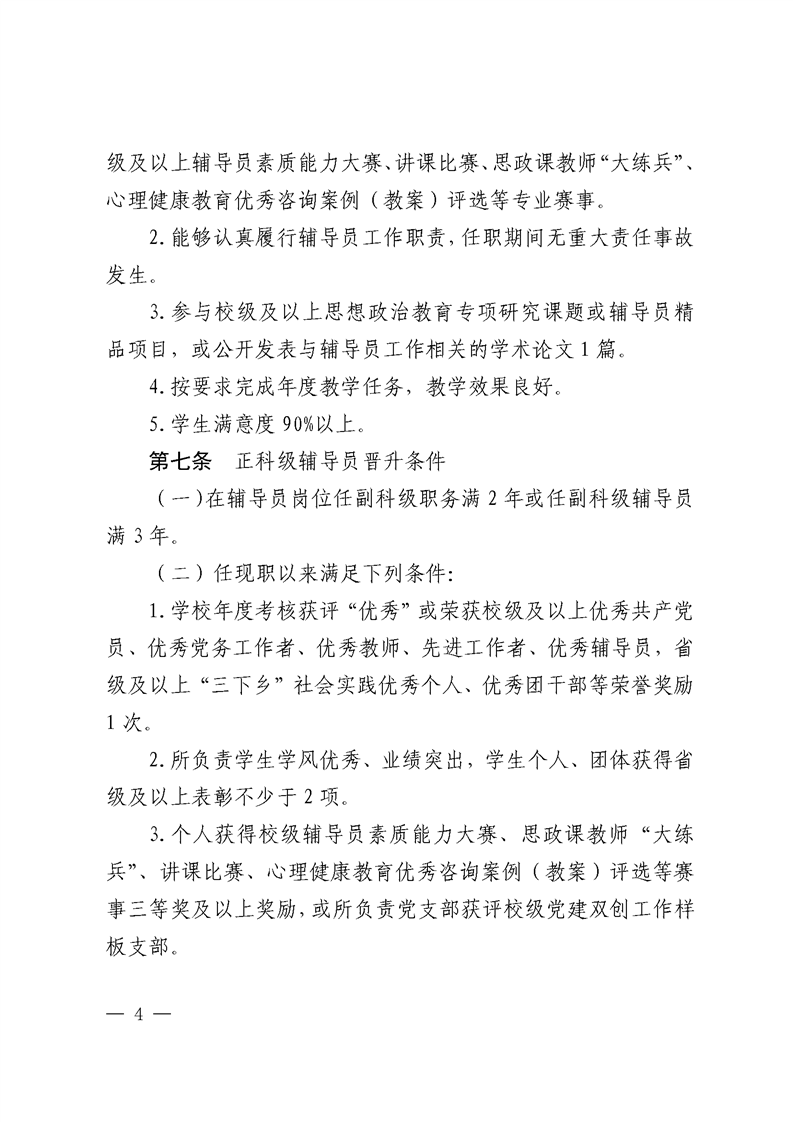
下一篇:关于印发《一本道 处级干部年度考核办法(试行)》的通知