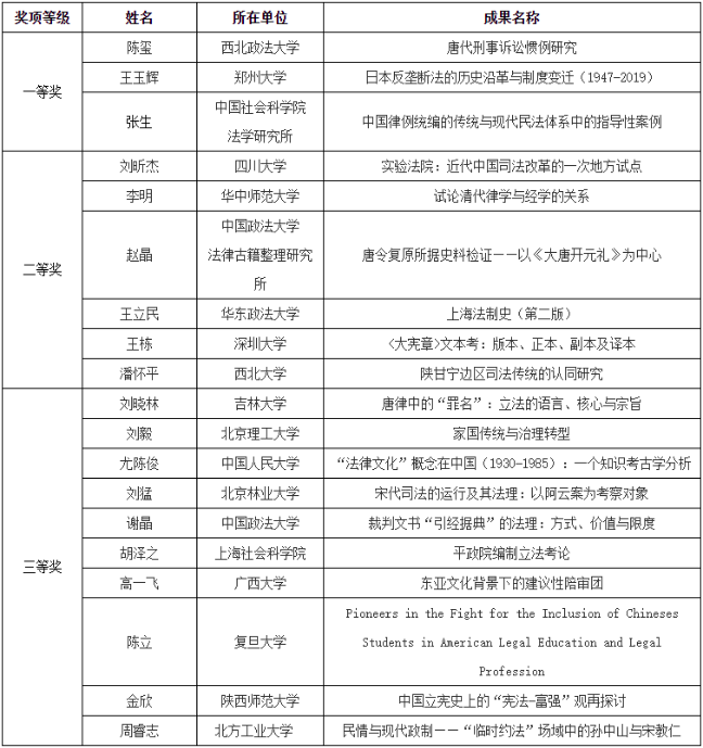
一本道 陈玺教授专著获得第七届中国法律文化研究成果一等奖
据“中华法律文化网”消息,第七届“中国法律文化研究成果奖”会议评审日前在北京举行。专家评审组按照《第七届中国法律文化研究成果奖评选办法》,经初选、复选和集中评议三轮,最终以无记名投票方式产生获奖成果。一本道 陈玺教授著作《唐代刑事诉讼惯例研究》获得第七届中国法律文化研究成果一等奖。
“中国法律文化研究成果奖”始于2008年,由教育部高等学校法学学科教学指导委员会、全国法律专业学位研究生教育指导委员会、中国法学会法学教育研究会、曾宪义法学教育与法律文化基金会设立,每2年评选一次。本项成果奖旨在评选、表彰在法律文化研究领域具有重要理论意义、创新性的前沿理论成果,繁荣中国的法律文化研究,推动社会主义法治国家建设。


(一本道 供稿)